2022年9月14日,Nature在线发表了植物信号网络前沿交叉研究中心刘坤祥教授参与的题为“Glucose-driven TOR-FIE-PRC2 signalling controls plant development”的研究论文。
营养元素葡萄糖是如何调节细胞命运和器官发生的,仍不清楚。该研究发现TOR激酶可与PRC2复合物中的FIE互作并磷酸化FIE N端的保守位点,从而介导FIE的核定位并诱导基因组中的H3K27me3;揭示了FIE作为桥梁,连接营养信号传导和基因组表观遗传,从而调控植物发育的分子机制。同日,Nature Plants在线发表了Joseph Willson 博士题为“TOR keeps development sweet”的亮点评论。
营养元素和能量,已成为调节动植物发育的中心;葡萄糖是一种通用营养元素,是大多数细胞的主要能量供应者、代谢前体和生物质来源。在光合植物中,光合作用诱导的葡萄糖信号传导在多个发育过程中发挥着关键作用,并对农艺学上的重要性状和作物产量至关重要。值得注意的是,植物生长激素和小肽信号在没有葡萄糖信号网络的情况下,无法有效地支持植物的发育。但是,葡萄糖信号如何调节细胞命运和器官发生,在很大程度上仍然未知。
雷帕霉素(TOR)激酶,是一种主要的葡萄糖信号传导介质;它通过整合营养和能量信号,以及生长因子、激素和环境信号,来控制植物的生长、发育和衰老。已有研究发现,TOR激酶在翻译、细胞增殖、代谢和自噬中具有关键的调节作用;然而,TOR激酶是如何调控植物发育转变和细胞分化的,其分子机制仍知之甚少。
为了探索植物发育中TOR调控网络的新机制;该研究首先利用不同浓度水平TOR激酶抑制剂Torin2对拟南芥幼苗的处理,发现TOR激酶活性的降低可引起基因组中表观遗传标记H3K27me3水平的降低。利用tor-es突变体,研究人员证实H3K27me3水平特异性地降低了,但H3K4me3、H3K9me2或H3K36me3不受影响;表明TOR激酶可调控基因组的H3K27me3沉积和/或维持。糖分可诱导TOR激酶的活性;与此一致,对无糖培养基中生长的拟南芥幼苗施加葡萄糖可恢复TOR激酶介导的H3K27me3水平,进一步添加高浓度Torin2又抑制了H3K27me3水平(Figure 1)。

Figure 1. TOR激酶特异性调控全基因组的H3K27me3
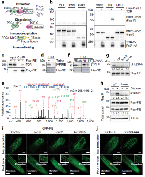
基因组的H3K27me3水平,由PRC复合物调控;植物中的PRC复合物有4个主要成员,CLF/SWN、EMF2/VRN2、MSI1和FIE。利用新型邻近标记技术PUP-IT,该研究发现FIE可特异性与TOR激酶互作;同时,TOR激酶可直接在体外磷酸化FIE,且Torin2可阻碍该磷酸化。通过LC-MS/MS分析,研究人员进一步鉴定到了FIE N端的4个磷酸化位点,并显示这些磷酸化位点在植物和动物中具有保守性。葡萄糖可诱导FIE中这些位点的磷酸化,并介导FIE的核定位;但Torin2处理或tor-es突变体,可抑制FIE中这些位点的磷酸化并阻碍其核定位(Figure 2)。这些结果表明,FIE可作为桥梁,连接葡萄糖-TOR信号和PRC2介导的H3K27me3。

Figure 2. TOR激酶对FIE的磷酸化可促进其核定位
那么,TOR激酶介导的FIE磷酸化是如何调控植物发育的呢?通过在fie/+杂合体中表达含SSTS磷酸化位点或AAAA突变位点的GFP–FIE蛋白,以及构建fie-amiR-es诱导型突变体,并对它们进行转录组分析;该研究发现FIE磷酸化可调控近4000基因的表达。其中,192转录因子的表达被上调了,它们在干细胞稳态、细胞命运决定、模式化和发育转变中起着重要的调节作用。与基因表达一致,这些植物具有一系列的表型;如早开花、叶子、花和角果的大小、形态和模式化异常,植物结构微型化,花分枝减少和不育,以及增大的茎分生组织(Figure 3)。

Figure 3. FIE磷酸化对基因表达和植物发育的影响
最后,为了详细说明葡萄糖-TOR信号对H3K27me3的影响,该研究着重探索了葡萄糖-TOR-FIE-PRC2信号调节春化诱导的花转变的分子机制。FLC是春化作用过程中调控开花时间的关键性抑制因子;低温处理可诱导PRC2的核定位并介导FLC的H3K27me3,从而抑制FLC的表达,促进开花。但Torin2处理或tor-es突变体,使FLC的H3K27me3水平下降,并促进FLC的表达;从而抑制开花。另外,FIE磷酸化位点的突变,也会促进FLC的表达,并抑制开花(Figure 4)。

Figure 4. 葡萄糖-TOR-FIE信号促进春化作用介导的开花
综上所述,该研究揭示了FIE连接营养信号传导和基因组表观遗传的分子机制:叶片中光合作用产生的葡萄糖,被运输代谢以激活TOR激酶;TOR激酶与细胞质中的FIE互作并使其磷酸化;磷酸化的FIE易位到细胞核中以增强PRC2活性,从而被转录因子募集到特定的染色质位点,以H3K27me3沉积和基因沉默来调控植物的各种发育程序(Figure 5a)。在春化作用中,葡萄糖-TOR-FIE-PRC2信号通过FLC的H3K27me3沉积来抑制FLC基因的表达,从而完成营养发育向繁殖发育的转变,并促进开花(Figure 5b)。

Figure 5. 葡萄糖-TOR-FIE-PRC2信号的分子模型
原文链接:
https://mp.weixin.qq.com/s/TuW0UobUf5PzBSAn-I3FDA编辑:柳建军
终审:郁 飞